
Beat365中文官方网站始建于1952年,建校初期是国家为筹建中国第一汽车制造厂而创办的长春汽车工业学校。“新中国汽车第一人”、第一汽车制造厂第一任厂长郭力为学校创始人、第一任校长。历经70年发展建设,学校已成为一所以工为主,工、理、管、文、经、法、艺术等多学科相互支撑、协调发展的省属重点高校,是吉林省高层次人才培养、应用技术研发、高新技术产品研制、高水平社会服务的重要基地。1992年被吉林省政府确定为首批三所之一的省属重点高校,2004年再次被确定为省属重点大学,2016年入选“中西部高校基础能力建设工程”院校,2020年入选“吉林省特色高水平应用研究型大学”建设项目。
一、学院简介
Beat365中文官方网站始建于1994年,于2006年获得外国语言学及应用语言学二级学科硕士学位授予权,2007年开始招生。2016年,学院整合了学科优势资源,重新凝练了学科特色与研究方向,顺利获得外国语言文学一级学科硕士学位授予权。2018年,本学科被评为吉林省优势特色学科。

Beat365中文官方网站包括英语系、日语系、俄语系、公共外语教学部和外语教学及语言训练中心五个部门。现有教职工104人,其中具有高级职称者46人,具有博士学位教师18人,在读博士4人,硕士生导师28人。近年来,学院的教学研究及科学研究工作取得丰硕成果。主持完成国家社科基金课题 1 项,主持完成教育部课题 2 项,在研教育部课题 2 项。主持吉林省教育厅、吉林省哲学社会科学规划办公室、吉林省教育科学研究院课题 80 余项,在 CSSCI 来源期刊、核心期刊以及各级各类学术期刊发表论文300 余篇,出版著作、教材 30 余部,省级研究生精品示范课程1门。学院教师在国家级、省级各项讲课大赛中取得丰硕成绩,其中 9人获得国家级二等奖,2人获得国家级三等奖,1人获得省级特等奖,22人获得省级一等奖,6人获得省级二等奖,3人获得省级三等奖。
学院具有一支职称和年龄结构较为合理、具备高尚的道德修养、深厚的专业基础、较强的教学和科研能力的导师队伍,有吉林省外语学会英语专业分会副会长 1 人,吉林省大学外语教学研究会常务理事5人,吉林省翻译协会理事2人,吉林省社会科学基金项目评审专家1人,教育部硕士论文网络评议专家5人,吉林省高等学校教学指导委员会委员2人,吉林省高等学校本科教学新秀 1 人,Beat365中文官方网站优秀教师奖 5 人,Beat365中文官方网站创新科研团队 2个,Beat365中文官方网站优秀青年学者 2 人。导师中具有海外经历教师 23 人,占比 82.14%,先后到英国、美国、澳大利亚、日本、韩国和俄罗斯等国家学习和交流。
外国语言文学学位点经过长期的学科建设与发展,已经形成了英语语言文学、日语语言文学、俄语语言文学和外国语言学及应用语言学4个稳定并具有一定特色的学科研究方向。

二、招生计划
2024年我院计划招收学术学位硕士研究生42人左右,具体招生人数以教育部下达的实际招生计划数为准,接收推免生。
三、报名程序
(一)网上报名日期:2023年10月8日至10月25日,每天9:00-22:00。
网上预报名时间为2023年9月24日至9月27日,每天9:00-22:00。
(二)报名流程:考生应在规定时间登录“中国研究生招生信息网”(网址:http://yz.chsi.com.cn,以下简称“研招网”)浏览报考须知,并按省级教育招生考试管理机构、报考点以及我校的网上公告要求报名。报名期间,考生可自行修改网上报名信息或重新填报报名信息,但每位考生只能保留一条有效报名信息。逾期不得修改报名信息。
(三)准考证打印:考生应当在考前十天左右,凭网报用户名和密码登录“研招网”自行下载打印《准考证》。《准考证》使用A4幅面白纸打印,正、反两面在使用期间不得涂改或书写。考生凭下载打印的《准考证》及有效居民身份证参加初试和复试。
考生报名时须签署《考生诚信考试承诺书》并遵守相关约定及要求。
(四)考试时间:2023年12月23日至24日,考试时间以北京时间为准。
具体安排如下:


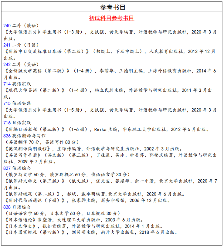
四、招生目录



五、学费
2024级硕士研究生学费标准8000元/人·年。
六、奖助政策体系
1. 研究生国家助学金:非定向就业全日制硕士研究生每生每年6000元,一年按10个月发放。
2. 研究生国家奖学金:具体标准及评定办法以当年学校相关文件为准。
3. 研究生学业奖学金:具体标准及评定办法以当年学校相关文件为准。
4. “三助一辅”岗位:面向全体研究生公开招聘,向获得聘任的研究生提供“三助一辅”津贴。
5. 助学贷款:学校协助符合条件的研究生办理国家助学贷款。
七、联系方式
办公室:0431-85118215,樊老师 18844596464
英语专业:刘老师 15104480675,李老师 15643495556
日语专业:曾老师 18946785511,宋老师 13804330148
俄语专业:张老师 13596088229
